Background
Myeloproliferative neoplasms (MPN) commonly result from mutations in genes encoding the kinase JAK2 or the multi-functional protein CALR. In preclinical studies, estrogen receptor alpha (ERα) modulation restores normal apoptosis in JAK2V617F hematopoietic progenitors (HSPCs). Use of selective ER modulators (SERM) such as tamoxifen may permit the molecular reduction of MPNs.
Methods
TAMARIN is a Trials Acceleration Programme, Phase II, multicentre, single arm A'herns design clinical trial assessing tamoxifen's safety and activity in reducing molecular markers of disease burden in MPN male patients aged ≥60 years and post-menopausal female patients with stable blood counts, no history of thrombosis and ≥20% mutated JAK2V617F, CALR 5bp insertion or CALR 52bp deletion. Based on tamoxifen's safety profile in ER+ breast cancer, an oral dose of 20 mg once daily was initially given and progressively escalated to 40 mg, in addition to standard cytoreductive therapy (excluding treatments known to lower allele burden eg interferon).
Mutant allele burden was measured after 12 and 24 weeks (w) of treatment. The A'herns success criteria required the primary outcome (>50% reduction in allele burden at 24w) be observed in ≥3 patients (Barosi Leuk. 2015). Patient blood (baseline, 12 and 24w) samples were collected and CD34+ HSPCs were isolated in a subset for RNA-Seq, which was also performed on HEL and UKE-1 JAK2V617F-mutated human cell lines treated with tamoxifen/vehicle. Apoptosis and oxidative phosphorylation (OXPHOS) were measured in SERM-treated cell lines for confirmation.
Results and Discussion
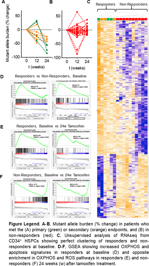
38 patients (37% essential thrombocythaemia (ET), 29% polycythaemia vera (PV), 16% primary myelofibrosis (PMF), 13% post-PV MF and 5% post-ET MF) were recruited over 112w. 33 patients completed ≥24w of tamoxifen treatment, 1 was untreated, 1 discontinued following an unprovoked thrombotic event and 3 discontinued due to toxicity. 4 patients achieved the primary outcome and 6 additional patients met the secondary outcome (≥25% reduction)(A-B). Responders included 4 JAK2V617F PV males, a JAK2V617F PMF female and ET patients of both genders carrying JAK2V617F, CALRdel52 or CALRins5 mutations. 4 patients remain on trial treatment beyond 48w as they are considered to be deriving clinical benefit. Two grade 3 adverse events unrelated to tamoxifen, as well as 1 superficial thrombophlebitis and 1 deep vein thrombosis (grade 2) occurred on study.
HSPC transcriptome seggregates responders and non-responders perfectly at baseline (C), suggesting a potential predictive signature of response. Pathway analysis of differentially-expressed genes shows enrichment of myeloid differentiation and hormone-dependent transcriptional complex assembly in responders at baseline. In contrast, chromosome segregation, DNA replication, and chromosome condensation pathways are enriched in non-responders. Gene-set enrichment analysis (GSEA) reveals increased apoptosis and oxidative phosphorylation (OXPHOS) signatures in responders at baseline (D). Upregulated genes in responders are associated with H3K4me1 modification whilst genes upregulated in non-responders are associated with H3K9me3, suggesting the possibility that chromatin modifications account for tamoxifen sensitivity. 24w after treatment, OXPHOS and ROS pathways are downregulated in responder HSPCs (E) but upregulated in non-responders (F), suggesting striking differences in the metabolism of HSPCs in both groups and/or the eradication of sensitive HSPCs in responders. Reduced OXPHOS pathways and deregulated expression of unfolded protein response (UPR) genes were confirmed in HEL and UKE-1 cells. In fact, tamoxifen induces dose-dependent apoptosis in HEL and UKE-1 cells, where serum deprivation or UPR inducers sensitize resistant cells to tamoxifen-induced apoptosis, which is associated with decreased OXPHOS and energy (ATP) production.
Conclusions
These results demonstrate the safety and activity of tamoxifen in reducing mutant allele burden in a subset of MPN patients who could be prospectively identified based on their transcriptomic signature at baseline. Tamoxifen can induce apoptosis of human JAK2V617F or CALR mutated HSPCs through metabolic and transcriptional effects. These results advocate for future studies to test the effects of SERMs in MPN with careful consideration of thrombotic risk.
Harrison:Roche: Honoraria; Novartis: Honoraria, Research Funding, Speakers Bureau; Janssen: Speakers Bureau; AOP Orphan Pharmaceuticals: Honoraria; Promedior: Honoraria; Shire: Honoraria, Speakers Bureau; CTI Biopharma Corp: Honoraria, Speakers Bureau; Celgene: Honoraria, Research Funding, Speakers Bureau; Sierra Oncology: Honoraria; Gilead Sciences: Honoraria, Speakers Bureau; Incyte Corporation: Speakers Bureau. Mead:CTI: Consultancy; Gilead: Consultancy; Celgene/BMS: Consultancy, Honoraria, Other: travel, accommodations, expenses, Research Funding; Novartis: Consultancy, Honoraria, Other: travel, accommodations, expenses, Research Funding, Speakers Bureau; Abbvie: Consultancy. Knapper:Novartis: Honoraria, Membership on an entity's Board of Directors or advisory committees, Research Funding. Ewing:Novartis: Honoraria, Membership on an entity's Board of Directors or advisory committees, Speakers Bureau; Incyte: Honoraria, Membership on an entity's Board of Directors or advisory committees, Speakers Bureau; Celgene/BMS: Honoraria, Membership on an entity's Board of Directors or advisory committees, Speakers Bureau. McMullin:Jazz Pharmaceuticals: Membership on an entity's Board of Directors or advisory committees; Novartis: Membership on an entity's Board of Directors or advisory committees; BMS: Consultancy; Celgene: Consultancy; Abbvie: Membership on an entity's Board of Directors or advisory committees. Narayanan:Novartis: Other: Educational support to attend conferences; MSD: Speakers Bureau; Celgene: Other: Educational support to attend conferences; Alexion: Speakers Bureau; Takeda: Other: Educational support to attend conferences. Milojkovic:Incyte: Consultancy, Honoraria; Pfizer: Consultancy, Honoraria; Novartis: Consultancy, Honoraria; Bristol-Myers Squibb: Consultancy, Honoraria. Drummond:Jazz: Membership on an entity's Board of Directors or advisory committees, Speakers Bureau; Pfizer: Consultancy, Membership on an entity's Board of Directors or advisory committees; Novartis: Consultancy, Honoraria, Membership on an entity's Board of Directors or advisory committees, Research Funding, Speakers Bureau; Gilead: Membership on an entity's Board of Directors or advisory committees; Takeda: Membership on an entity's Board of Directors or advisory committees; Blueprint Medicine Corporation: Research Funding; Astellas: Membership on an entity's Board of Directors or advisory committees; Bristol Myers Squibb: Honoraria, Membership on an entity's Board of Directors or advisory committees, Speakers Bureau.
Tamoxifen is a selective estrogen receptor modulator frequently used in estrogen receptor-positive breast cancer.
Author notes
Asterisk with author names denotes non-ASH members.

This feature is available to Subscribers Only
Sign In or Create an Account Close Modal